SpringMail 邮件服务 -第六章. 生产环境邮件服务选型指南
SpringMail 邮件服务 -第六章. 生产环境邮件服务选型指南
ProriseSpringMail 邮件服务 -第六章. 生产环境邮件服务选型指南
本章不涉及代码实操,而是帮助你建立全局视野:何时需要从个人邮箱升级到云服务,如何选择合适的方案,以及去哪里查阅官方文档。
在前五章中,我们已经掌握了邮件发送的核心技术。但当你的项目从 Demo 走向真实业务时,会遇到一个关键问题:个人邮箱够用吗?
这一章,我们不写代码,而是站在架构选型的高度,帮你做出正确的决策。
6.1. 个人邮箱的三大天花板
在第二章中,我们用 QQ 邮箱成功发送了第一封邮件。但随着业务增长,你会逐渐碰到个人邮箱的三个硬性限制。
6.1.1. 发信量限制
不同邮箱服务商对发信量有严格的限制,这是为了防止垃圾邮件滥用:
| 邮箱服务 | 日发信上限 | 小时限制 | 适用场景 |
|---|---|---|---|
| QQ 邮箱 | 50 封 | 无明确限制 | 个人博客、小工具 |
| 163 邮箱 | 50 封 | 无明确限制 | 同上 |
| Gmail | 500 封 | 100 封/小时 | 中小型项目 |
| Outlook | 300 封 | 无明确限制 | 中小型项目 |
我做了一个在线考试系统,每次考试结束后要给 200 个学生发成绩单,用 QQ 邮箱够吗?
不够。QQ 邮箱日发信上限是 50 封,你的需求是 200 封,会直接被拒绝发送。
那我分 4 天发可以吗?
技术上可行,但用户体验极差。考试结束后,学生期望立即收到成绩,而不是等 4 天。这种场景必须用云服务。
超限后会发生什么?
当你超过发信量限制时,邮箱服务商会返回类似这样的错误:
1 | 550 Mail quota exceeded (QQ 邮箱) |
翻译成人话就是:“你今天发太多了,明天再来吧。”
6.1.2. 到达率问题
发信量只是表面问题,更隐蔽的杀手是 到达率。
什么是到达率?
到达率 = 成功进入收件箱的邮件数 / 发送的邮件总数
举个例子:你发了 100 封邮件,其中 70 封进了收件箱,20 封进了垃圾箱,10 封被直接拒收,那么到达率就是 70%。
个人邮箱的到达率有多低?
根据行业数据(来自 Mailgun 2023 年报告):
| 发送方式 | 平均到达率 | 进垃圾箱比例 |
|---|---|---|
| 个人邮箱(QQ/163) | 60%-70% | 25%-35% |
| 个人邮箱(Gmail) | 75%-85% | 10%-20% |
| 云服务(阿里云/腾讯云) | 95%-98% | < 2% |
| 云服务(AWS SES) | 98%+ | < 1% |
注意:验证码邮件对到达率极其敏感。如果用户注册后收不到验证码,他会认为你的网站有问题,直接流失。
为什么个人邮箱到达率低?
邮件服务商(如 Gmail、Outlook)在判断一封邮件是否是垃圾邮件时,会检查三个关键指标:
个人邮箱到达率低,主要受限于邮件服务商(如 Gmail、Outlook)的过滤机制。以下是影响邮件送达的三个关键指标,以及个人邮箱在这些维度上的天然劣势:
发件人 IP 信誉:邮件服务器会检查这个 IP 地址历史上发过多少垃圾邮件?
共享 IP 问题:你和成千上万的其他用户共用同一个 IP 地址。如果其中有人发垃圾邮件,整个 IP 的信誉都会下降,你的邮件也会受牵连。
域名信誉:发件域名(如
@qq.com)是否可信?发信模式异常:如果你突然从一个平时只发私人邮件的账号,开始批量发送系统通知,会被标记为“行为异常”,导致拦截。
身份验证:邮件是否通过了以下关键协议验证?
SPF (Sender Policy Framework):发件人策略框架,用于验证邮件发送方的合法性。
DKIM (DomainKeys Identified Mail):域名密钥识别邮件,防止邮件被篡改。
DMARC (Domain-based Message Authentication):基于域名的消息认证、报告和一致性协议。
无法自定义配置:个人邮箱不允许你自定义这些验证记录,只能用服务商的默认配置,无法建立独立的域名信誉。
6.1.3. 监控盲区:你不知道的邮件"黑洞"
使用个人邮箱发送邮件时,你处于完全的"盲飞"状态:
你不知道的事情:
- ❌ 邮件是否真的送达了?
- ❌ 用户是否打开了邮件?
- ❌ 用户是否点击了邮件中的链接?
- ❌ 邮件是进了收件箱还是垃圾箱?
- ❌ 如果发送失败,具体原因是什么?
用户说没收到密码重置邮件,但我的日志显示发送成功了,怎么排查?
用个人邮箱发送时,'发送成功’只代表邮件被 SMTP 服务器接收了,不代表用户收到了。
那怎么知道用户到底收没收到?
用个人邮箱没办法知道。但如果用云服务,可以在控制台看到邮件的完整生命周期:已发送 → 已送达 → 已打开 → 已点击。
监控能力对比:
| 功能 | 个人邮箱 | 云服务 |
|---|---|---|
| 发送状态追踪 | ❌ | ✅ |
| 送达确认 | ❌ | ✅ |
| 打开率统计 | ❌ | ✅ |
| 点击率统计 | ❌ | ✅ |
| 退订管理 | ❌ | ✅ |
| 失败原因分析 | ❌ | ✅ |
| 实时告警 | ❌ | ✅ |
6.2. 云服务的核心价值(不只是发信量)
很多人以为云服务只是"能发更多邮件",这是对云服务最大的误解。云服务的真正价值在于 专业的邮件基础设施。
6.2.1. SPF/DKIM/DMARC:邮件身份认证三件套
这三个技术是现代邮件系统的"身份证",决定了你的邮件能否进入收件箱。
SPF(Sender Policy Framework)
SPF 是一条 DNS 记录,用于声明"哪些 IP 地址有权代表我的域名发邮件"。
工作原理:
没有 SPF 会怎样?
Gmail 会看到邮件声称来自 notify@yourdomain.com,但发送 IP 是阿里云的。Gmail 会想:“这个域名没有授权阿里云发邮件,可能是伪造的。” 然后把邮件扔进垃圾箱。
DKIM(DomainKeys Identified Mail)
DKIM 是一种数字签名技术,用于证明邮件内容没有被篡改。
工作原理:
- 你在 DNS 中发布一个公钥
- 阿里云用对应的私钥对邮件内容进行签名
- Gmail 收到邮件后,用公钥验证签名
- 如果验证通过,说明邮件确实是你发的,且内容未被修改
DMARC(Domain-based Message Authentication)
DMARC 是 SPF 和 DKIM 的"监工",用于告诉收件服务器:“如果 SPF 或 DKIM 验证失败,请这样处理我的邮件。”
DMARC 策略:
1 | v=DMARC1; p=reject; rua=mailto:dmarc@yourdomain.com |
p=reject:如果验证失败,直接拒收p=quarantine:如果验证失败,放进垃圾箱p=none:如果验证失败,仍然投递(但会记录日志)
为什么个人邮箱做不到这些?
因为你没有自己的域名。SPF/DKIM/DMARC 都需要在你的域名下配置 DNS 记录,而 @qq.com 的 DNS 你无权修改。
6.2.2. IP 信誉管理:为什么云服务到达率高
邮件服务商会给每个 IP 地址打分,这个分数叫做 IP 信誉(IP Reputation)。
IP 信誉的评分标准:
| 行为 | 对信誉的影响 |
|---|---|
| 发送垃圾邮件 | 大幅降低 ⬇️⬇️⬇️ |
| 被用户标记为垃圾邮件 | 降低 ⬇️⬇️ |
| 高退订率 | 降低 ⬇️ |
| 高打开率 | 提升 ⬆️ |
| 低投诉率 | 提升 ⬆️ |
| 持续稳定发送 | 提升 ⬆️ |
云服务的优势:
- 独立 IP 池:大型云服务商会维护多个 IP 池,根据邮件类型(验证码、营销、通知)分配不同的 IP。
- 信誉预热:新 IP 地址会经过"预热期",逐步增加发信量,避免被标记为垃圾邮件源。
- 实时监控:如果某个 IP 的信誉下降,会自动切换到备用 IP。
个人邮箱的劣势:
你和成千上万的用户共用同一个 IP。如果其中有人发垃圾邮件,整个 IP 的信誉都会受影响。
6.2.3. 监控与分析:打开率、点击率、退订率
云服务提供的监控能力,可以让你像运营一个产品一样运营你的邮件系统。
核心指标:
| 指标 | 定义 | 行业平均值 | 如何优化 |
|---|---|---|---|
| 送达率 | 成功送达 / 发送总数 | 95%+ | 配置 SPF/DKIM |
| 打开率 | 打开邮件 / 送达邮件 | 15%-25% | 优化邮件标题 |
| 点击率 | 点击链接 / 打开邮件 | 2%-5% | 优化邮件内容 |
| 退订率 | 退订 / 送达邮件 | < 0.5% | 控制发送频率 |
| 投诉率 | 标记为垃圾邮件 / 送达邮件 | < 0.1% | 提供明确的退订入口 |
真实案例:
假设你运营一个技术博客,每周给 1000 个订阅者发送周报。通过云服务的监控面板,你发现:
- 送达率:98%(很好)
- 打开率:12%(低于平均值)
- 点击率:1%(很低)
分析:
- 送达率高,说明邮件没有被拦截
- 打开率低,说明邮件标题不够吸引人
- 点击率低,说明邮件内容质量不高
优化方向:
- 测试不同的邮件标题(A/B 测试)
- 在邮件开头增加"本期亮点"
- 减少文字,增加图片和代码示例
6.2.4. 模板引擎:批量发送的正确姿势
在第二章中,我们用 Thymeleaf 实现了动态内容替换。但当你需要给 10000 个用户发送个性化邮件时,云服务的模板引擎会更高效。
云服务模板引擎的优势:
- 服务端渲染:模板在云端渲染,不占用你的服务器资源
- 批量发送优化:一次 API 调用可以发送 1000 封邮件
- 版本管理:可以保存多个模板版本,随时回滚
- 审核机制:模板需要通过审核才能使用,避免违规内容
对比:
| 方式 | 个人邮箱 + Thymeleaf | 云服务模板引擎 |
|---|---|---|
| 渲染位置 | 你的服务器 | 云端 |
| 发送方式 | 循环调用 SMTP | 批量 API |
| 性能 | 10000 封需要 10-20 分钟 | 10000 封需要 1-2 分钟 |
| 资源消耗 | 占用服务器 CPU/内存 | 不占用 |
6.3. 国内三大云服务深度对比
现在我们来看看国内主流的三大云服务,帮你做出选型决策。
6.3.1. 阿里云 DirectMail
适用场景:
- 电商平台(订单通知、物流更新)
- SaaS 产品(验证码、密码重置)
- 内容平台(周报、推送)
核心优势:
- 生态完善:与阿里云其他产品(OSS、RDS、ECS)无缝集成
- 文档详细:中文文档质量高,示例代码丰富
- SDK 易用:提供 Java、Python、PHP、Node.js 等多语言 SDK
- 模板审核快:通常 1-2 小时内完成审核
价格体系(2024 年 3 月数据):
| 发信量 | 单价 | 月费用(按 10 万封计算) |
|---|---|---|
| 0 - 5 万封 | 0.5 元/千封 | 50 元 |
| 5 万 - 50 万封 | 0.46 元/千封 | 46 元 |
| 50 万封以上 | 0.42 元/千封 | 42 元 |
技术特点:
- 支持 SMTP 和 API 两种方式
- 提供 网络钩子当邮件状态变化时,云服务会主动推送通知到你的服务器 回调(邮件送达、打开、点击时实时通知)
- 支持 Tracking Pixel在邮件中嵌入 1x1 透明图片,当用户打开邮件时加载图片,从而统计打开率
- 提供 IP 预热服务(新账号逐步提升发信量)
官方文档入口:
6.3.2. 腾讯云 SES(Simple Email Service)
适用场景:
- 与腾讯云生态深度绑定的项目
- 需要与企业微信联动的场景
- 游戏行业(腾讯云在游戏领域有优势)
核心优势:
- 价格优势:比阿里云略便宜
- 企业微信集成:可以将邮件通知同步到企业微信
- 游戏行业经验:针对游戏场景(账号安全、活动通知)有优化
价格体系(2024 年 3 月数据):
| 发信量 | 单价 | 月费用(按 10 万封计算) |
|---|---|---|
| 0 - 10 万封 | 0.4 元/千封 | 40 元 |
| 10 万 - 100 万封 | 0.35 元/千封 | 35 元 |
| 100 万封以上 | 0.3 元/千封 | 30 元 |
技术特点:
- 支持 SMTP 和 API 两种方式
- 提供邮件模板管理
- 支持定时发送
- 提供发信域名管理(可以绑定多个域名)
与阿里云的对比:
| 维度 | 阿里云 DirectMail | 腾讯云 SES |
|---|---|---|
| 价格 | 0.5 元/千封起 | 0.4 元/千封起 |
| 文档质量 | ⭐⭐⭐⭐⭐ | ⭐⭐⭐⭐ |
| SDK 易用性 | ⭐⭐⭐⭐⭐ | ⭐⭐⭐⭐ |
| 生态集成 | 阿里云全家桶 | 腾讯云全家桶 + 企业微信 |
| 市场份额 | 更高 | 较高 |
官方文档入口:
6.3.3. 华为云 MSGSMS(邮件服务)
适用场景:
- 政企项目(华为云在政企市场有优势)
- 对数据安全有严格要求的场景
- 已经使用华为云其他产品的项目
核心优势:
- 政企背书:在政府、国企项目中更容易通过审批
- 数据合规:符合国内数据安全法规
- 本地化部署:支持私有化部署(大型企业需求)
价格体系(2024 年 3 月数据):
| 发信量 | 单价 | 月费用(按 10 万封计算) |
|---|---|---|
| 0 - 10 万封 | 0.45 元/千封 | 45 元 |
| 10 万 - 100 万封 | 0.4 元/千封 | 40 元 |
| 100 万封以上 | 0.35 元/千封 | 35 元 |
技术特点:
- 支持 SMTP 和 API 两种方式
- 提供邮件模板管理
- 支持多租户隔离(企业级功能)
- 提供详细的审计日志
选型建议:
如果你的项目符合以下条件,可以考虑华为云:
- 客户是政府或国企
- 对数据安全有极高要求
- 已经在使用华为云的其他产品
否则,阿里云和腾讯云的生态更完善,文档更友好。
官方文档入口:
6.4. 国外服务简介(跨境业务必看)
如果你的业务面向海外用户,或者需要全球化部署,国外的邮件服务会是更好的选择。
6.4.1. SendGrid:开发者友好的 API
核心优势:
- API 设计优雅:RESTful API,文档清晰,示例代码丰富
- 免费额度:每天 100 封免费(适合小型项目)
- Webhook 强大:支持 20+ 种事件回调
- A/B 测试:内置邮件标题和内容的 A/B 测试功能
价格(2024 年 3 月数据):
| 套餐 | 月发信量 | 价格 |
|---|---|---|
| Free | 100 封/天 | $0 |
| Essentials | 50,000 封/月 | $19.95/月 |
| Pro | 100,000 封/月 | $89.95/月 |
适用场景:
- 海外 SaaS 产品
- 跨境电商
- 国际化的开源项目
官方文档入口:
6.4.2. AWS SES:全球化部署的首选
核心优势:
- 全球节点:在全球 20+ 个地区有节点,就近发送
2.极低价格:$0.10/千封(比国内云服务便宜 75%) - 与 AWS 生态集成:可以与 Lambda、S3、CloudWatch 无缝配合
- 高到达率:IP 信誉管理成熟,到达率 > 98%
价格(2024 年 3 月数据):
| 发信量 | 价格 |
|---|---|
| 前 62,000 封/月 | 免费(如果从 EC2 发送) |
| 超出部分 | $0.10/千封 |
| 附件存储 | $0.12/GB |
技术特点:
- 支持 SMTP 和 API 两种方式
- 提供 配置集用于管理不同类型邮件的发送规则和监控策略
- 支持 独立 IP为你的账号分配专属 IP 地址,不与其他用户共享(需额外付费)
- 与 CloudWatch 集成,提供详细的监控指标
沙盒模式 vs 生产模式:
AWS SES 新账号默认处于"沙盒模式",有以下限制:
- 只能发送给已验证的邮箱地址
- 日发信量限制为 200 封
- 需要申请退出沙盒(通常 24 小时内审批)
适用场景:
- 全球化 SaaS 产品
- 跨境电商(特别是北美、欧洲市场)
- 需要极致性价比的大规模发送
官方文档入口:
6.4.3. Mailgun:欧美市场的高到达率
核心优势:
- 欧美市场优化:在欧美的到达率极高(> 99%)
- 强大的路由规则:可以根据收件人域名、地理位置等条件路由邮件
- 邮件验证 API:提供邮箱地址验证服务(检查邮箱是否存在)
- 日志保留时间长:免费保留 3 天日志,付费可保留 30 天
价格(2024 年 3 月数据):
| 套餐 | 月发信量 | 价格 |
|---|---|---|
| Trial | 100 封/天(前 3 个月) | $0 |
| Foundation | 50,000 封/月 | $35/月 |
| Growth | 100,000 封/月 | $80/月 |
技术特点:
- 支持 SMTP 和 API 两种方式
- 提供邮件解析服务(接收邮件并解析为结构化数据)
- 支持邮件列表管理
- 提供邮件模板引擎
适用场景:
- 面向欧美用户的产品
- 需要邮件验证功能的场景
- 需要接收并解析邮件的场景(如工单系统)
官方文档入口:
6.4.4. Resend:新一代邮件服务(2023 年新秀)
核心优势:
- 现代化 API:专为现代 Web 框架设计(Next.js、React)
- 开发者体验极佳:SDK 设计优雅,TypeScript 支持完善
- 免费额度慷慨:每月 3,000 封免费
- React Email 集成:可以用 React 组件编写邮件模板
价格(2024 年 3 月数据):
| 套餐 | 月发信量 | 价格 |
|---|---|---|
| Free | 3,000 封/月 | $0 |
| Pro | 50,000 封/月 | $20/月 |
| Business | 无限制 | 按量计费 $0.40/千封 |
技术特点:
- 仅支持 API(不支持 SMTP)
- 提供 React Email 模板引擎
- 支持 TypeScript
- 提供实时 Webhook
适用场景:
- 使用 Next.js/React 的现代 Web 应用
- 追求开发者体验的团队
- 小型到中型项目
官方文档入口:
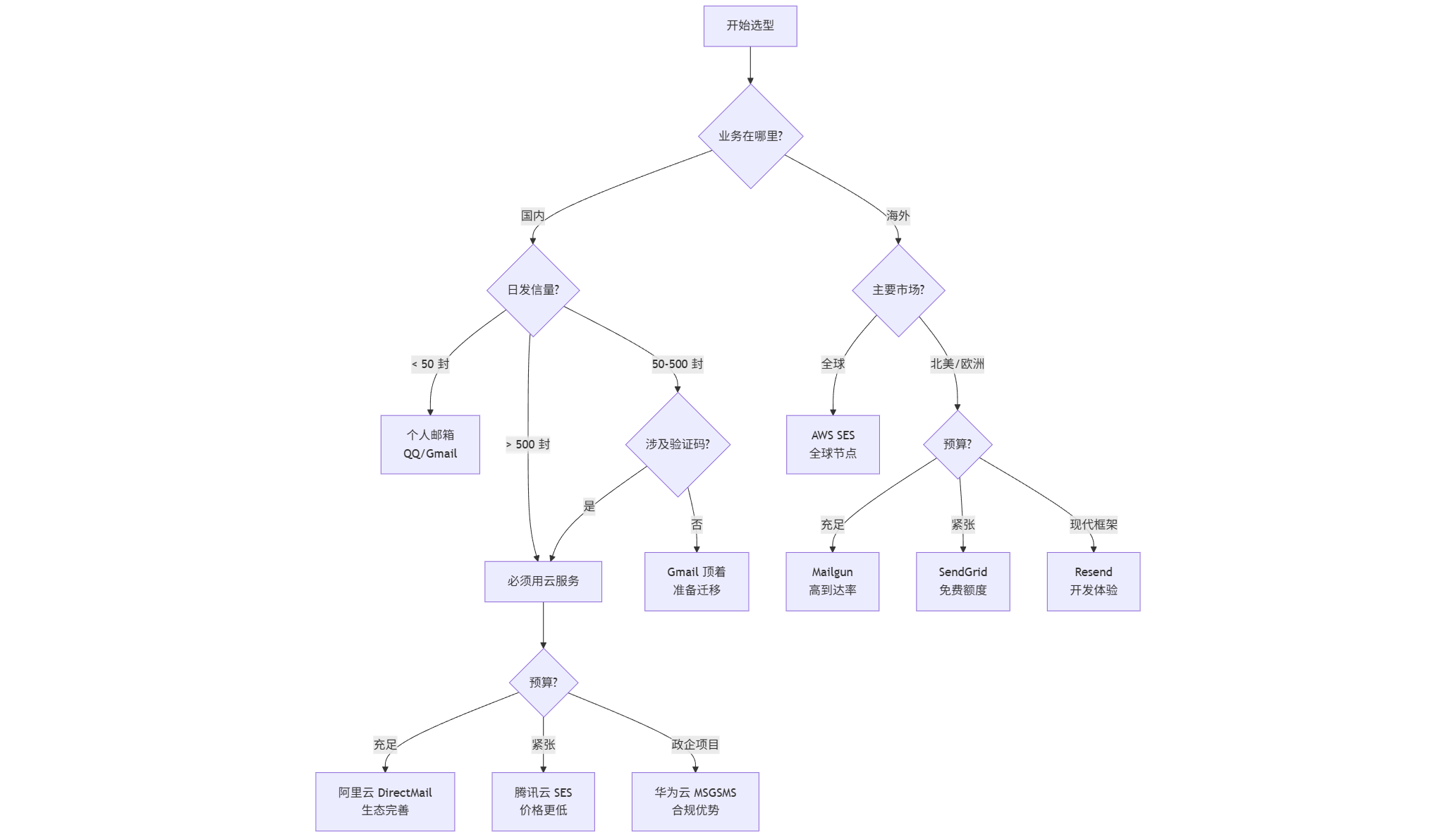
6.5. 选型决策树
面对这么多选择,如何做出正确的决策?我们用一张流程图来帮你快速定位:
6.5.1. 业务类型决策(验证码 vs 营销 vs 通知)
不同类型的邮件,对云服务的要求不同:
| 邮件类型 | 核心需求 | 推荐方案 | 原因 |
|---|---|---|---|
| 验证码 | 极高到达率、快速送达 | 云服务(必须) | 到达率 < 95% 会严重影响用户体验 |
| 订单通知 | 高到达率、可追踪 | 云服务(推荐) | 需要确认用户收到通知 |
| 密码重置 | 高到达率、安全性 | 云服务(推荐) | 安全敏感,需要日志审计 |
| 营销邮件 | 打开率、点击率统计 | 云服务(必须) | 需要 A/B 测试和数据分析 |
| 系统告警 | 实时性 | 个人邮箱可接受 | 发信量小,对到达率要求不高 |
| 周报推送 | 内容质量 | 个人邮箱可接受 | 用户主动订阅,容忍度高 |
6.5.2. 用户规模决策(日活 < 100 vs > 1000)
| 日活用户 | 预估日发信量 | 推荐方案 | 月成本估算 |
|---|---|---|---|
| < 100 | < 50 封 | QQ 邮箱 | 免费 |
| 100-500 | 50-200 封 | Gmail | 免费 |
| 500-5000 | 200-2000 封 | 阿里云/腾讯云 | 10-50 元 |
| 5000-50000 | 2000-20000 封 | 阿里云/腾讯云 | 50-500 元 |
| > 50000 | > 20000 封 | AWS SES(海外) 阿里云(国内) | 500+ 元 |
6.5.3. 预算决策(成本计算公式)
月成本计算公式:
1 | 月成本 = (日发信量 × 30) ÷ 1000 × 单价 |
真实案例:
假设你运营一个在线教育平台,有 10,000 个注册用户,每天:
- 100 个新用户注册(验证码邮件)
- 50 个用户重置密码
- 200 个用户收到课程提醒
- 每周给所有用户发一次周报(10,000 ÷ 7 ≈ 1,430 封/天)
日发信量 = 100 + 50 + 200 + 1,430 = 1,780 封
月发信量 = 1,780 × 30 = 53,400 封
成本对比:
| 方案 | 单价 | 月成本 | 备注 |
|---|---|---|---|
| QQ 邮箱 | 免费 | ❌ 无法使用 | 日发信量超限 |
| Gmail | 免费 | ❌ 无法使用 | 日发信量超限 |
| 阿里云 DirectMail | 0.5 元/千封 | 26.7 元 | ✅ 推荐 |
| 腾讯云 SES | 0.4 元/千封 | 21.4 元 | ✅ 推荐 |
| AWS SES | $0.10/千封 | $5.34 ≈ 38 元 | 海外业务推荐 |
6.5.4. 技术栈决策(SMTP vs SDK)
| 方式 | 优势 | 劣势 | 适用场景 |
|---|---|---|---|
| SMTP | 零代码改动 只需修改配置文件 | 功能有限 无法使用模板引擎 | 快速迁移 简单场景 |
| SDK | 功能完整 支持批量发送 支持模板引擎 | 需要改代码 学习成本高 | 复杂场景 大规模发送 |
迁移策略建议:
第一阶段:使用 SMTP 方式快速迁移
- 只需修改
application.yml中的 SMTP 配置 - 代码完全不动
- 验证云服务是否稳定
- 只需修改
第二阶段:评估是否需要 SDK
- 如果日发信量 > 5000 封,考虑 SDK
- 如果需要模板引擎,考虑 SDK
- 如果需要批量发送,考虑 SDK
第三阶段:逐步切换到 SDK
- 先在非核心功能上试用 SDK
- 验证稳定性后,逐步迁移核心功能
6.6. 从个人邮箱到云服务的迁移策略
当你决定从个人邮箱升级到云服务时,如何平滑迁移?
6.6.1. 零改动方案:只换 SMTP 配置
这是最简单的迁移方式,适合 90% 的场景。
迁移前(QQ 邮箱):
1 | spring: |
迁移后(阿里云 DirectMail):
1 | spring: |
需要改动的地方:
- ✅ 只需修改配置文件
- ❌ 代码完全不动
- ❌ 依赖不需要变化
注意事项:
使用云服务的 SMTP 方式时,发件人地址(from)必须是你已验证的域名,不能再用 @qq.com。
6.6.2. 渐进式迁移:双通道并行
如果你对云服务的稳定性不放心,可以采用"双通道并行"的策略:
策略:
- 核心邮件(验证码、密码重置)继续用个人邮箱
- 非核心邮件(营销、周报)先切换到云服务
- 观察 1-2 周,确认稳定后,逐步迁移核心邮件
实现方式:
1 | spring: |
代码层面:
1 |
|
6.6.3. 配置抽象:如何设计可切换的邮件服务层
如果你预见到未来可能会频繁切换邮件服务商,可以设计一个抽象层:
设计思路:
接口定义:
1 | public interface EmailService { |
实现类:
1 |
|
配置文件控制:
1 | email: |
业务代码:
1 |
|
优势:
- 业务代码与邮件服务解耦
- 切换服务商只需修改配置文件
- 方便做 A/B 测试(不同用户用不同的服务商)
6.7. 成本计算与 ROI 分析
很多人担心云服务的成本,我们来算一笔明白账。
6.7.1. 真实案例:日发 1000 封的成本
场景:一个中型 SaaS 产品,有 5000 个活跃用户,每天发送:
- 200 封验证码邮件
- 300 封订单通知
- 500 封系统提醒
日发信量:1000 封
月发信量:30,000 封
成本对比:
| 方案 | 月成本 | 年成本 | 备注 |
|---|---|---|---|
| QQ 邮箱 | ❌ 无法使用 | - | 日发信量超限 |
| Gmail | ❌ 无法使用 | - | 日发信量超限 |
| 阿里云 DirectMail | 15 元 | 180 元 | 0.5 元/千封 |
| 腾讯云 SES | 12 元 | 144 元 | 0.4 元/千封 |
| AWS SES | $3 ≈ 21 元 | 252 元 | $0.10/千封 |
结论:年成本不到 200 元,相当于 2 杯奶茶的钱。
6.7.2. 隐性成本:开发时间 vs 服务费用
很多人只看到云服务的费用,却忽略了"不用云服务"的隐性成本:
不用云服务的隐性成本:
| 问题 | 时间成本 | 机会成本 |
|---|---|---|
| 用户反馈"收不到邮件" | 每次排查 30 分钟 | 用户流失 |
| 邮件进垃圾箱,需要优化配置 | 研究 SPF/DKIM,2-3 天 | 延迟上线 |
| 发信量超限,需要轮换多个邮箱 | 开发轮询逻辑,1 天 | 代码复杂度增加 |
| 无法追踪邮件状态,需要自己实现 | 开发监控系统,3-5 天 | 功能不完善 |
算一笔账:
假设你的时薪是 100 元(按初级开发者标准),为了解决上述问题,你需要投入:
- 排查问题:30 分钟 × 10 次 = 5 小时 = 500 元
- 优化配置:3 天 × 8 小时 = 24 小时 = 2400 元
- 开发轮询逻辑:1 天 × 8 小时 = 8 小时 = 800 元
- 开发监控系统:5 天 × 8 小时 = 40 小时 = 4000 元
总成本:7700 元
对比:
- 云服务年成本:200 元
- 自己折腾的成本:7700 元
ROI(投资回报率):7700 ÷ 200 = 38.5 倍
6.7.3. 何时该升级:投入产出比分析
升级信号:
| 信号 | 严重程度 | 建议 |
|---|---|---|
| 日发信量接近 50 封 | ⚠️ 警告 | 开始调研云服务 |
| 用户反馈"收不到邮件" | 🔴 严重 | 立即升级 |
| 需要追踪邮件打开率 | ⚠️ 警告 | 评估业务价值后决定 |
| 邮件进垃圾箱比例 > 20% | 🔴 严重 | 立即升级 |
| 需要发送营销邮件 | 🔴 严重 | 必须用云服务 |
6.8. 官方文档导航(收藏这一节)
当你决定使用某个云服务后,直接查阅官方文档是最高效的学习方式。
6.8.1. 阿里云 DirectMail 快速入门
核心文档:
重点关注:
- 域名验证流程(必须完成才能发信)
- SMTP 配置参数(host、port、username、password)
- 发信地址管理(from 地址必须提前配置)
- 模板管理(如何创建和使用邮件模板)
6.8.2. 腾讯云 SES 接入指南
核心文档:
重点关注:
- 发信域名配置(需要添加 DNS 记录)
- SMTP 密码生成(不是控制台登录密码)
- 发信地址管理(需要提前创建)
- 模板审核流程(通常 1-2 小时)
6.8.3. AWS SES 官方教程
核心文档:
重点关注:
- 沙盒模式限制(新账号只能发给已验证的邮箱)
- SMTP 凭证生成(需要在 IAM 中创建)
- 域名验证流程(配置 DNS 记录)
- 退出沙盒申请(需要说明使用场景)
6.8.4. SendGrid API 文档
核心文档:
重点关注:
- API Key 生成(需要在控制台创建)
- 域名验证流程(配置 DNS 记录)
- Webhook 配置(接收邮件事件通知)
- 动态模板语法(使用 Handlebars)
6.9. 本章小结
本章我们没有写一行代码,而是站在架构选型的高度,帮你建立了邮件服务的全局视野。
核心要点回顾
何时需要从个人邮箱升级:
| 场景 | 个人邮箱 | 云服务 |
|---|---|---|
| 日发信量 < 50 封 | ✅ 够用 | 可选 |
| 日发信量 > 50 封 | ❌ 不够 | 必须 |
| 涉及验证码/密码重置 | ⚠️ 风险高 | 强烈推荐 |
| 需要追踪邮件状态 | ❌ 无法实现 | 必须 |
| 营销邮件 | ❌ 到达率低 | 必须 |
迁移策略:
- 第一步:使用 SMTP 方式快速迁移(零代码改动)
- 第二步:观察 1-2 周,确认稳定性
- 第三步:评估是否需要 SDK(大规模发送、模板引擎)
成本分析:
- 日发 1000 封,月成本约 15 元
- 相比自己折腾,ROI 高达 38 倍
- 真正的成本不是服务费,而是开发时间和用户流失
下一步行动指南
如果你的项目符合以下条件,建议立即升级:
- ✅ 日发信量 > 50 封
- ✅ 涉及验证码或密码重置
- ✅ 用户反馈"收不到邮件"
- ✅ 需要追踪邮件打开率
如果你暂时不需要升级,请做好准备:
- 📌 收藏本章的官方文档链接
- 📌 在代码中预留邮件服务抽象层
- 📌 持续监控日发信量和到达率
推荐的学习路径:
- 先用个人邮箱完成前五章的学习
- 当业务增长到需要云服务时,回到本章
- 根据决策树选择合适的云服务
- 查阅对应的官方文档,完成迁移









