第五章. 模块扩展:BMB 与 CIS 的进阶用法
第五章. 模块扩展:BMB 与 CIS 的进阶用法
Prorise第五章. 模块扩展:BMB 与 CIS 的进阶用法
前面几章,我们一直把 BMAD 当成一套面向软件开发的四阶段工作流。从这一章开始,你会看到:BMAD 其实装了三个模块——核心的 BMM(开发方法),再加上 BMB(Builder)和 CIS(创意套件)。它们分别解决三个问题:怎么把需求变成代码、怎么设计属于你自己的 AI 代理、怎么产生更好的点子和方案。
5.1. 三个模块的分工逻辑
在安装 BMAD 时,你可能注意到了模块选择界面:
1 | ? Select modules to install: |
这三个模块不是互相替代的关系,而是 互补的关系。我们用一个表格来说明:
| 模块 | 全称 | 核心功能 | 解决什么问题 |
|---|---|---|---|
| BMM | BMad Method | 四阶段开发流程 | 怎么把需求变成代码 |
| BMB | BMad Builder | 创建自定义代理和工作流 | 怎么设计属于你的 AI 代理 |
| CIS | Creative Innovation Suite | 创意和策略工具 | 怎么产生更好的点子和方案 |
三个模块的协作关系
这个图的核心逻辑是:
- CIS 为 BMM 提供高质量输入:用头脑风暴、设计思维等方法,产生更好的需求和方案
- BMM 把创意落实成代码:用四阶段流程,把需求变成可交付的产品
- BMB 把经验固化成工具:当你发现某个流程经常重复,用 BMB 把它固化成自定义代理或工作流
安装后的目录结构
安装完成后,_bmad/ 目录的结构是:
1 | _bmad/ |
注意每个模块都有自己的 agents/、workflows/ 和 data/ 目录。这意味着:
- BMM 的代理(Analyst、PM、Architect 等)只负责开发流程
- BMB 的代理(Agent Builder、Workflow Builder 等)只负责创建工具
- CIS 的代理(Brainstorming Coach、Design Thinking Coach 等)只负责创意和策略
它们各司其职,不会互相干扰。
5.2. BMB:给创作者用的工具工厂
BMB 是干什么的?
BMB 的全称是 BMad Builder,它的目标是:让你能够创建属于自己的 BMAD 组件。
什么叫 “BMAD 组件”?包括三类:
- Agent(代理):比如 “教育产品专家”、“内部工具架构师”
- Workflow(工作流):比如 “课程大纲设计流程”、“内部需求 intake 流程”
- Module(模块):一整套代理 + 工作流 + 配置,打包成一个独立模块
为什么需要 BMB?
前面几章,我们一直在用 BMM 自带的代理:Analyst、PM、Architect、Dev、QA。但这些代理是 通用的,它们不了解你的特定领域。
举个例子:
场景 1:教育行业
如果你在做教育产品,BMM 的 PM 代理能帮你写 PRD,但它不知道:
- 教学设计的 ADDIE 模型
- 布鲁姆认知层次
- 学习路径设计的最佳实践
你需要一个 “教育产品专家” 代理,它懂这些领域知识。
场景 2:内部工具开发
如果你在做公司内部工具,BMM 的 Architect 代理能帮你设计架构,但它不知道:
- 你们公司的技术栈规范
- 内部系统的集成方式
- 权限管理的特殊要求
你需要一个 “内部工具架构师” 代理,它懂你们公司的规范。
BMB 就是用来创建这些自定义代理的工具。
BMB 的三个 Builder 代理
BMB 提供了三个 Builder 代理,分别用于创建不同类型的组件:
| Builder 代理 | 用途 | 激活命令 |
|---|---|---|
| Agent Builder | 创建自定义代理 | *agent agent-builder |
| Workflow Builder | 创建自定义工作流 | *agent workflow-builder |
| Module Builder | 创建自定义模块 | *agent module-builder |
Agent Builder:创建自定义代理
Agent Builder 的工作流路径是:_bmad/bmb/workflows/agent/workflow.md
它有三种模式:
| 模式 | 用途 | 步骤目录 |
|---|---|---|
| Create(创建) | 从零开始创建新代理 | steps-c/ |
| Edit(编辑) | 修改现有代理 | steps-e/ |
| Validate(验证) | 检查代理设计是否合理 | steps-v/ |
Create 模式的关键步骤
我们重点看 Create 模式,它包含以下步骤:
步骤 1:头脑风暴
1 | 让我们先理解一下这个代理要解决的问题: |
这一步的目标是 明确代理的定位。不要急于设计,先把 “为什么需要这个代理” 说清楚。
步骤 2:类型与元数据
1 | 现在让我们定义代理的基本信息: |
这一步定义代理的 身份信息。
步骤 3:Persona 设计
1 | 让我们设计代理的人格: |
这一步定义代理的 性格和价值观。
步骤 4:菜单和命令
1 | 让我们设计代理的菜单: |
这一步定义代理的 功能菜单。
步骤 5:激活逻辑
1 | 代理启动时需要加载哪些文件? |
这一步定义代理的 启动行为。
步骤 6:生成代理文件
所有步骤完成后,Agent Builder 会生成一个完整的代理文件:
1 | --- |
这个文件会保存到 _bmad/custom/agents/education-product-expert.md。
自定义代理的使用
创建完成后,你可以像使用 BMM 代理一样使用它:
1 | *agent education-product-expert |
系统会加载你创建的代理文件,激活 “教育产品专家” 代理。
Workflow Builder:创建自定义工作流
Workflow Builder 的工作流路径是:_bmad/bmb/workflows/workflow/workflow.md
它也有三种模式:Create、Edit、Validate。
Create 模式的关键步骤
步骤 1:定义工作流目标
1 | 让我们先理解这个工作流要做什么: |
步骤 2:设计步骤文件
1 | 让我们把工作流拆分成步骤: |
步骤 3:定义步骤内容
1 | 让我们为每个步骤定义内容: |
步骤 4:生成工作流文件
Workflow Builder 会生成:
- workflow.md:工作流的主文件
- steps/ 目录:所有步骤文件
- data/ 目录(可选):工作流需要的数据文件
生成的文件会保存到 _bmad/custom/workflows/your-workflow/。
Module Builder:创建自定义模块
Module Builder 的目标是:打包一整套代理 + 工作流 + 配置,形成一个独立模块。
什么时候需要创建模块?
场景 1:为特定领域创建完整工具集
例如,你想为 “教学设计” 创建一个完整的 BMAD 模块:
- 代理:课程设计师、测评专家、运营策划
- 工作流:课程结构设计、作业设计、考试出题、教学复盘
- 数据:教学设计模板、评估标准、案例库
场景 2:为团队创建内部工具集
例如,你想为公司内部创建一个 “内部工具开发” 模块:
- 代理:内部系统 PO、权限设计顾问、数据接口协调人
- 工作流:内部需求 intake 流程、系统间集成设计流、变更影响分析流
- 数据:公司技术栈规范、内部系统清单、权限模板
Module Builder 的工作流
Module Builder 会引导你:
- 定义模块元数据:名称、描述、版本
- 选择包含的代理:哪些代理属于这个模块
- 选择包含的工作流:哪些工作流属于这个模块
- 配置模块依赖:这个模块依赖哪些其他模块
- 生成安装脚本:如何安装和卸载这个模块
最终生成的模块结构:
1 | _bmad/your-module/ |
5.3. CIS:为 BMM 和 BMB 提供高质量创意燃料
CIS 模块的定位
CIS 的全称是 Creative Innovation Suite(创意创新套件)。它的目标不是写代码,而是:帮你想清楚做什么、为什么、从哪些角度想。
CIS 包含五类工作流:
| 工作流类型 | 核心目标 | 适用场景 |
|---|---|---|
| Brainstorming | 创意发散 | 需要大量点子时 |
| Design Thinking | 以用户为中心 | 需要深入理解用户时 |
| Innovation Strategy | 商业模式创新 | 需要战略级思考时 |
| Problem Solving | 系统性问题解决 | 需要拆解复杂问题时 |
| Storytelling | 故事化表达 | 需要讲好故事时 |
CIS 的五个代理
在 _bmad/cis/agents/ 目录下,有五个代理:
| 代理 | 激活命令 | 用途 |
|---|---|---|
| Brainstorming Coach | *brainstorming-coach | 引导头脑风暴 |
| Design Thinking Coach | *design-thinking-coach | 引导设计思维 |
| Innovation Strategist | *innovation-strategist | 引导创新战略 |
| Creative Problem Solver | *creative-problem-solver | 引导问题解决 |
| Storyteller | *storyteller | 引导故事创作 |
Brainstorming:真正专业的创意发散
Brainstorming Coach 的工作流路径是:_bmad/cis/workflows/brainstorming/workflow.yaml
它的核心特点是:使用 36+ 种创意技巧,轮换引导你产出点子。
创意技巧库
在 _bmad/cis/workflows/brainstorming/data/design-methods.csv 文件中,包含 36 种创意技巧,分为 7 大类别:
| 类别 | 适用场景 |
|---|---|
| Collaborative(协作式) | 团队头脑风暴 |
| Structured(结构化) | 需要系统性思考 |
| Wild(疯狂式) | 需要打破常规 |
| Introspective(内省式) | 个人深度思考 |
| Analytical(分析式) | 需要理性分析 |
| Empathetic(共情式) | 需要理解用户 |
| Provocative(挑衅式) | 需要突破思维定式 |
Brainstorming 的工作流程
关键特点:
- 技巧轮换:不会一直用同一种技巧,而是根据场景切换
- 引导式提问:通过提问引导你产出,而不是 AI 自己写
- 结构化输出:最终生成一份结构化的头脑风暴报告
适用时机
在 BMM 的 Analysis 阶段之前:
1 | *brainstorming-coach |
为 BMB 的 Module 设计提供创意素材:
1 | *brainstorming-coach |
Design Thinking:做真正的以用户为中心
Design Thinking Coach 的工作流路径是:_bmad/cis/workflows/design-thinking/workflow.yaml
它遵循设计思维的五个阶段:
五个阶段的关键活动
| 阶段 | 关键活动 | 输出 |
|---|---|---|
| Empathize | 用户访谈、观察、同理心地图 | 用户洞察 |
| Define | 问题陈述、用户旅程、痛点地图 | 问题定义 |
| Ideate | 头脑风暴、How Might We、SCAMPER | 解决方案列表 |
| Prototype | 草图、线框图、原型 | 可测试的原型 |
| Test | 用户测试、反馈收集、迭代 | 验证结果 |
适用时机
在写 PRD 之前,先跑一轮设计思维:
1 | *design-thinking-coach |
输出可以直接喂给 Analyst 或 PM,作为产品简报 / PRD 的原料。
Innovation Strategy:上到商业模式那一层
Innovation Strategist 的工作流路径是:_bmad/cis/workflows/innovation-strategy/workflow.yaml
它的目标不是设计一个小功``能,而是:思考产品 / 平台未来 6-12 个月的演化方向。
内置框架
| 框架 | 用途 | 适用场景 |
|---|---|---|
| Jobs-to-be-Done | 理解用户真正要完成的任务 | 产品定位 |
| Blue Ocean Strategy | 找到无竞争的市场空间 | 市场策略 |
| Value Chain Analysis | 分析价值链的优化空间 | 业务模式 |
| Business Model Canvas | 设计商业模式 | 战略规划 |
适用时机
不是在做一个小功能,而是在考虑:
- 这个产品未来 6-12 个月的演化方向
- 要不要砍掉某块功能 / 打开新市场
- 如何建立竞争壁垒
这类输出,可以和 BMM 的 产品简报 + PRD 形成上下游关系。
Problem Solving:系统化拆解复杂问题
Creative Problem Solver 的工作流路径是:_bmad/cis/workflows/problem-solving/workflow.yaml
它的目标是:用系统化方法拆解复杂问题,找到根因和解法。
方法库
| 方法 | 用途 | 适用场景 |
|---|---|---|
| TRIZ | 创新性问题解决 | 技术难题 |
| Theory of Constraints | 找到系统瓶颈 | 流程优化 |
| Systems Thinking | 理解系统动态 | 复杂系统 |
| Root Cause Analysis | 找到问题根因 | 故障分析 |
| Five Whys | 深挖问题本质 | 快速分析 |
工作流程
适用时机
不是写一个新功能,而是:
- 现有系统经常出问题
- 性能、稳定性、协作、流程某处一直痛
产出的 “根因 → 解法” 可以转成:
- BMM 的 Epic / Story
- BMB 的 新 Workflow 设计
Storytelling:把一切讲成一个好故事
Storyteller 的工作流路径是:_bmad/cis/workflows/storytelling/workflow.yaml
它的目标是:把复杂的技术、产品、项目讲成一个引人入胜的故事。
故事模型库
在 _bmad/cis/workflows/storytelling/data/story-models.csv 文件中,包含 25 套故事模型:
| 模型 | 用途 | 适用场景 |
|---|---|---|
| Hero’s Journey | 经典英雄之旅 | 产品发布、项目复盘 |
| Three-Act Structure | 三幕剧结构 | 演讲、Pitch |
| Story Brand | 品牌故事框架 | 营销、宣传 |
| Problem-Solution-Benefit | 问题-解决方案-收益 | 技术分享 |
适用时机
你想:
- 给团队讲清楚这个项目的 “英雄之旅”
- 把复杂的架构改变解释给非技术听众
- 做一个 “项目复盘故事”
输出可以用于:
- Pitch deck
- PRD 封面
- 内部分享会
- 项目复盘报告
5.4. 三个模块的协作模式
现在我们知道了三个模块各自的功能,接下来看它们如何协作。
模式 1:CIS → BMM(创意到实现)
这是最常见的协作模式:用 CIS 产生高质量创意,然后用 BMM 落实成代码。
具体流程:
步骤 1:用 CIS 挖掘创意和需求
1 | *brainstorming-coach |
步骤 2:用 BMM 落实成规格
1 | *analyst |
步骤 3:用 BMM 实现代码
1 | *sm |
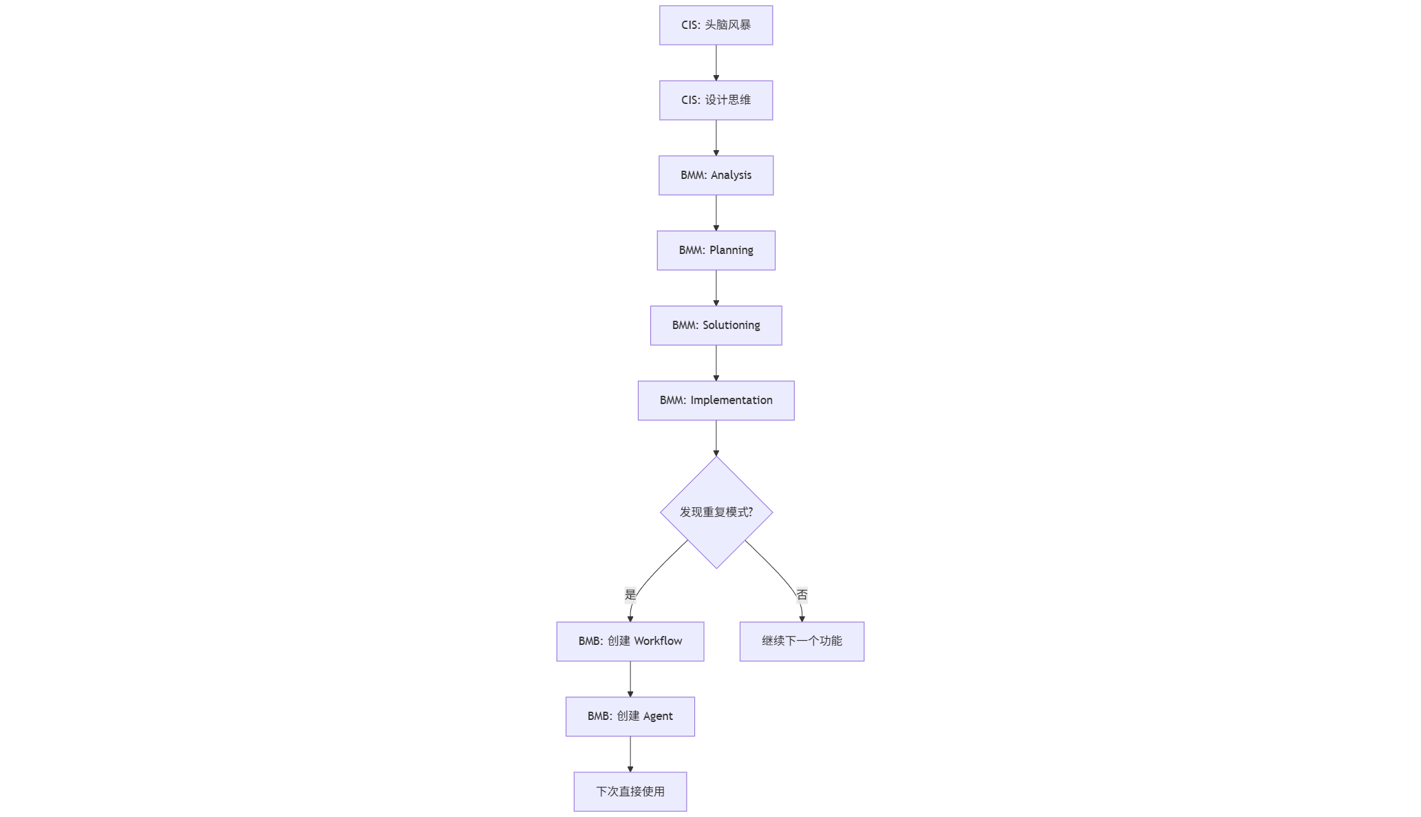
模式 2:BMM → BMB(经验到工具)
这是另一个常见模式:当你发现某个流程经常重复,用 BMB 把它固化成工具。
具体流程:
步骤 1:在 BMM 中发现重复模式
假设你发现,每次做 “课程大纲设计” 时,都要经历相同的步骤:
- 理解学习目标
- 拆分知识点
- 设计学习路径
- 设计评估方案
步骤 2:用 BMB 固化成工作流
1 | *agent workflow-builder |
Workflow Builder 会引导你:
- 定义工作流的输入和输出
- 拆分成步骤文件
- 为每个步骤定义内容
步骤 3:用 BMB 创建专属代理
1 | *agent agent-builder |
Agent Builder 会引导你:
- 定义代理的角色和专业领域
- 设计代理的菜单(包含 “课程大纲设计” 工作流)
- 配置代理的启动行为
步骤 4:下次直接使用
1 | *agent course-designer |
现在你有了一个专门的 “课程设计师” 代理,它内置了 “课程大纲设计” 工作流。
模式 3:CIS → BMB(创意到工具)
这是一个高级模式:用 CIS 产生创意,然后用 BMB 把创意固化成工具。
具体流程:
步骤 1:用 CIS 识别新领域
1 | *innovation-strategist |
步骤 2:用 BMB 创建新模块
1 | *agent module-builder |
Module Builder 会引导你:
- 定义模块的目标和范围
- 设计模块需要的代理(课程设计师、测评专家、运营策划)
- 设计模块需要的工作流(课程结构设计、作业设计、考试出题)
步骤 3:用 BMB 创建代理和工作流
1 | *agent agent-builder |
步骤 4:新模块可用
现在你有了一个完整的 “在线教育 BMAD” 模块,包含:
- 3 个专属代理
- 5 个专属工作流
- 完整的配置和文档
模式 4:完整循环(CIS → BMM → BMB)
这是最完整的协作模式:从创意到实现,再到工具化。
具体流程:
第一轮:用 CIS + BMM 完成第一个项目
1 | # CIS 阶段 |
第二轮:发现重复模式,用 BMB 固化
1 | # 发现:每次做课程设计都要经历相同步骤 |
第三轮:直接使用固化的工具
1 | *agent course-designer |
5.5. 实战案例:为教育产品创建自定义模块
让我们通过一个完整案例,看看如何用三个模块协作。
案例背景
你在做在线教育产品,发现 BMM 的通用代理不够用。你需要:
- 一个懂教学设计的 “课程设计师” 代理
- 一个懂评估的 “测评专家” 代理
- 一套 “课程大纲设计” 工作流
步骤 1:用 CIS 明确需求
首先,用 Brainstorming Coach 挖掘需求:
1 | *brainstorming-coach |
Brainstorming Coach 会引导你:
1 | 让我们用 SCAMPER 技巧来思考: |
经过头脑风暴,你明确了:
- 需要一个 “课程设计师” 代理,它懂 ADDIE 模型、布鲁姆认知层次
- 需要一个 “课程大纲设计” 工作流,包含 5 个步骤
- 需要一个 “测评专家” 代理,它懂评估设计
步骤 2:用 BMB 创建模块
激活 Module Builder:
1 | *agent module-builder |
Module Builder 会引导你:
1 | 让我们创建一个新模块: |
Module Builder 会生成模块结构:
1 | _bmad/education-design/ |
步骤 3:用 BMB 创建代理
激活 Agent Builder,创建 “课程设计师” 代理:
1 | *agent agent-builder |
Agent Builder 会引导你完成 Persona 设计:
1 | 让我们设计 "课程设计师" 代理: |
Agent Builder 会生成 course-designer.md 文件。
步骤 4:用 BMB 创建工作流
激活 Workflow Builder,创建 “课程大纲设计” 工作流:
1 | *agent workflow-builder |
Workflow Builder 会引导你拆分步骤:
1 | 让我们设计 "课程大纲设计" 工作流: |
Workflow Builder 会生成完整的工作流文件。
步骤 5:使用自定义模块
现在你可以使用自定义的 “教育设计模块”:
1 | *agent course-designer |
Course Designer 会启动 “课程大纲设计” 工作流,引导你完成 6 个步骤,最终生成一份专业的课程大纲。
这个案例的关键点
- CIS 提供创意输入:用头脑风暴明确需求
- BMB 固化成工具:用 Module Builder、Agent Builder、Workflow Builder 创建自定义模块
- 模块可复用:下次做课程设计时,直接使用 Course Designer 代理
5.6. 本章总结与最佳实践
三个模块的定位总结
| 模块 | 核心价值 | 何时使用 |
|---|---|---|
| BMM | 稳定地把需求变成代码 | 开发任何软件功能 |
| CIS | 产生高质量的创意和方案 | 需求不明确、需要创新时 |
| BMB | 把经验固化成可复用工具 | 发现重复模式、需要定制时 |
协作模式总结
| 模式 | 流程 | 适用场景 |
|---|---|---|
| CIS → BMM | 创意 → 实现 | 新项目、新功能 |
| BMM → BMB | 经验 → 工具 | 发现重复模式 |
| CIS → BMB | 创意 → 工具 | 进入新领域 |
| CIS → BMM → BMB | 创意 → 实现 → 工具 | 完整循环 |
最佳实践
实践 1:不要急于定制
不要一开始就用 BMB 创建自定义代理。先用 BMM 的通用代理完成几个项目,发现真正的重复模式后,再用 BMB 固化。
实践 2:CIS 不是可选的
很多人觉得 CIS 是 “可选” 的,只有 BMM 是 “必需” 的。但实际上,CIS 决定了你做什么,BMM 决定了你怎么做。如果 “做什么” 不对,“怎么做” 再好也没用。
实践 3:模块化思维
当你用 BMB 创建自定义工具时,要有 模块化思维。不要把所有东西都塞进一个代理或工作流,而是:
- 一个代理只负责一个角色
- 一个工作流只负责一个流程
- 一个模块只负责一个领域
实践 4:文档先行
在用 BMB 创建自定义工具前,先写文档:
- 这个代理 / 工作流要解决什么问题?
- 典型使用场景是什么?
- 输入和输出是什么?
文档写清楚了,创建工具就很简单。
实践 5:版本控制
如果你用 BMB 创建了自定义模块,建议将整个 _bmad/ 目录纳入版本控制。这样:
- 团队成员可以共享自定义工具
- 工具的修改可以追溯
- 可以回滚到之前的版本
常见错误与纠正
| 错误 | 后果 | 正确做法 |
|---|---|---|
| 一开始就用 BMB 定制 | 过度设计,浪费时间 | 先用 BMM 完成几个项目,发现模式后再定制 |
| 跳过 CIS 直接用 BMM | 需求不清晰,频繁返工 | 用 CIS 先把 “做什么” 想清楚 |
| 把所有功能塞进一个代理 | 代理职责不清,难以维护 | 一个代理只负责一个角色 |
| 不写文档就创建工具 | 工具难以理解和使用 | 先写文档,再创建工具 |
| 自定义工具不纳入版本控制 | 团队无法共享,修改无法追溯 | 将 _bmad/ 目录纳入 Git |
自检清单
在使用三个模块前,问自己:
关于 BMM:
- [ ] 我是否需要完整的四阶段流程?
- [ ] 还是只需要 Quick Flow?
- [ ] 现有的代理是否够用?
关于 CIS:
- [ ] 需求是否已经明确?
- [ ] 是否需要头脑风暴或设计思维?
- [ ] 是否需要战略级思考?
关于 BMB:
- [ ] 是否发现了重复模式?
- [ ] 现有代理是否无法满足需求?
- [ ] 是否需要为特定领域创建工具?













